Nếu bạn chưa biết Unit Testing và những khái niệm cơ bản liên quan, hãy tìm đọc bài viết Unit Test – Những bước chân đầu tiên.
Kiểm thử giúp đảm bảo những thay đổi hoặc bổ sung không gây ảnh hưởng đến các tính năng cũ của ứng dụng hoặc phát sinh lỗi mới. Chúng ta tiếp tục tìm hiểu cách viết unit test cho các ứng dụng được xây dựng với framework Angular. Cụ thể, qua bài viết này, chúng ta sẽ đạt được các mục tiêu sau:
- Hiểu biết cơ bản về testing trong Angular
- Có thể viết unit test cho component
- Có thể viết unit test cho service
- Có thể giả lập service phụ thuộc trong các component
Để đọc hiểu bài viết này, bạn cần những kiến thức cơ bản về lập trình với ngôn ngữ JavaScript và sử dụng được framework Angular.
Nội dung
Tổng quan
Angular hỗ trợ hai loại kiểm thử: Unit testing (kiểm thử đơn vị) và End-to-end testing (e2e). Với kiểm thử đơn vị, Jasmine là framework được sử dụng mặc định. Karma là thành phần thực thi các bộ test. Sau khi thực thi các bộ test, Karma sẽ tạo file báo cáo kết quả với định dạng HTML. Với kiểm thử e2e, nhóm phát triển Angular gợi ý sử dụng Protractor. Đây là thư viện được xây dựng dựa trên Selenium WebDriver.
Để thực thi kiểm thử đơn vị, chúng ta sử dụng lệnh ng serve. Để thực thi kiểm thử e2e, sử dụng lệnh ng e2e.
Tìm hiểu Jasmine
Jasmine là framework kiểm thử cho các ứng dụng được xây dựng trên JavaScript. Với cú pháp đơn giản, rõ ràng, đây là một trong những framework mạnh mẽ để viết các unit test cho mã JavaScript. Nó có thể chạy độc lập, không phụ thuộc vào các thư viện khác và không yêu cầu DOM.
Ví dụ:
describe('TestSuiteName', () => {
// suite of tests here
it('should do some stuff', () => {
// this is the body of the test
});
});
describe
Hàm describe được sử dụng để nhóm các đặc tả hoặc kiểm thử có liên quan. Đầu vào là 2 tham số:
- một chuỗi mô tả mục đích của nhóm kiểm thử
- một hàm callback chứa các đặc tả, hoặc các bộ kiểm thử
Ví dụ:
describe("TestSuiteName", function() {
...
});
Các khối describe có thể lồng nhau. Ví dụ:
describe("A suite", function() {
...
describe("Another suite inside", function() {
...
});
...
});
Để tạm thời dừng thực thi một khối describe nào đó, chúng ta có thể thay thế hàm thành xdescribe. Để chỉ thực thi một khối describe nào đó, chúng ta sử dụng fdescribe.
it
Đây là hàm chứa các đặc tả hoặc kiểm thử cụ thể.
it("contains spec with an expectation", function() {
expect(myOrg).toBe('CodeGym');
});
Để tạm thời dừng một test case nào đó, chúng ta sử dụng hàm xit thay thế it. Và để chỉ thực thi một test case nào đó, chúng ta sử dụng fit thay thế.
expect
Hàm expect được sử dụng để đánh giá kết quả một đợi và kết quả thực tế của một kiểm thử.
expect(myOrg).toBe('CodeGym');
Như ví dụ trên, hàm expect mong đợi giá trị của biến my_variable có bằng true hay không. Nếu giá trị thực tế của biến my_variable là true thì kết quả của test case này là PASS; ngược lại, kết quả là FAIL.
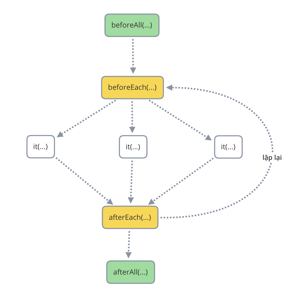
Setup và Teardown
- Setup là thành phần được thực thi trước tất cả (hoặc mỗi) test case.
- Teardown là thành phần được thực thi sau tất cả (hoặc mỗi) test case.
Trong Jasmine, để thiết lập Setup và Teardown, chúng ta sử dụng các hàm sau:
- beforeEach
- beforeAll
- afterEach
- afterAll
Thứ tự thực hiện của các hàm trên trong Jasmine được thể hiện như khối hình dưới đây.
done
Xét tình huống chúng ta muốn kiểm tra một hàm xử lý bất đồng bộ (async function). Việc thực thi hàm này có thể mất thời gian chờ đợi. Hàm done() được sử dụng trong trường hợp này để báo Jasmine biết thời điểm kết thúc việc thực thi.
Hãy xem qua ví dụ sau:
it('should wait 3 seconds', (done) => {
const weAre = 'CodeGym';
setTimeout( () => {
expect(weAre).toBe('CodeGym');
done();
}, 3000);
});
Chúng ta muốn jasmine đợi 5 giây trước khi đánh giá kết quả của biến weAre.
Với một hàm bất đồng bộ trả về kiểu Promise, chúng ta có thể viết kiểm thử như sau:
it('should wait until getting result', (done) => {
doSomething()
.then( result => {
expect(result).toBe('CodeGym');
done();
})
.catch(error => {
fail();
done();
});
});
Testing trong Angular
Tiện ích TestBed
TestBed là một tiện ích được Angular cung cấp để tạo môi trường kiểm thử phù hợp cho các thành phần của Angular như: Component, Service, Pipe, Directive,…
Với TestBed, lập trình viên có thể khởi tạo một module kiểm thử với phương thức configureTestingModule. Tham số cung cấp cho configureTestingModule khi khởi tạo module là những metadata cần thiết cho một module như imports, providers, declarations,…
Chúng ta thường tạo mới một module kiểm thử trước khi thực hiện các test case liên quan tới component trong hàm beforeEach (như đã giới thiệu ở trên). Ví dụ:
beforeEach(async(() => {
TestBed.configureTestingModule({
imports: [
RouterTestingModule
],
declarations: [
AppComponent
],
}).compileComponents();
}));
Nếu bộ kiểm thử đang thực thi phụ thuộc vào một service nào đó, chúng ta khai báo tên service vào metadata providers như sau:
beforeEach(async(() => {
TestBed.configureTestingModule({
...
providers: [OneService]
}).compileComponents();
}));
Component Fixtures
Fixture là đối tượng đại diện component root trong Angular. Với fixture, chúng ta có thể sử dụng debugElement để truy cập các thuộc tính bên trong component.
Component fixture được tạo bằng phương thức createComponent của TestBed.
Hãy xem qua ví dụ dưới đây. Để lấy được giá trị text nằm trong thẻ <h1> đầu tiên trên template, chúng ta viết đoạn mã như sau:
fixture = TestBed.createComponent(MyComponent); // (1)
debugElement = fixture.debugElement; // (2)
let el = debugElement.query(By.css('h1')); // (3)
let value = el.nativeElement.innerHTML; // (4)
Giải thích các dòng mã trên:
- Tạo một component fixture
- Truy cập đối tượng debugElement từ fixture
- Truy cập thẻ
<h1>trên template bằng phương thứcquery. Chúng ta có thể kết hợpBy.cssđể truy cập các phần tử với phương pháp tương tự selector của css. - Biến
valuechứa giá trị text trong thẻ<h1>trên template.
Tình huống viết test trong Angular
Unit test cho component
Bước 1: Tạo mới một component có tên là CodeGym từ Angular/CLI với lệnh sau:
ng g c codegym
Cấu trúc thư mục của component CodeGym được tạo như sau:
src/
-- app/
-- -- codegym/
-- -- -- codegym.component.css
-- -- -- codegym.component.html
-- -- -- codegym.component.spec.ts
-- -- -- codegym.component.ts
File codegym.component.spec.ts là nơi chứa mã unit test của component CodeGym. Chúng ta sẽ bổ sung mã test case vào đây sau khi bổ sung mã cho template và component.
Bước 2: Sửa nội dung file componentcodegym.component.ts
import { Component } from '@angular/core';
@Component({
selector: 'app-codegym',
templateUrl: './codegym.component.html',
styleUrls: ['./codegym.component.css']
})
export class CodegymComponent {
myOrg = 'CodeGym';
changeMyText() {
this.myOrg = 'CodeGym MonCity';
}
}
Sửa nội dung file template codegym.component.html:
<p>{{myOrg}}</p>
<button (click)="changeMyText()">Change Text</button>
Ở component này, khi người dùng click vào button Change Text thì giá trị của myOrg thay đổi, và chuỗi trong thẻ trên template sẽ được cập nhật lại.
Bước 3: Bổ sung test case
Chúng ta muốn kiểm tra chuỗi được cập nhật sau khi click button có như mong muốn. Test case được bổ sung vào file codegym.component.spec.ts như sau:
it('should change text after clicking on `Change Text` button', () => {
// Arrange (1)
const buttonElement = debugElement.query(By.css('button'));
const pElement = debugElement.query(By.css('p'));
const expected = 'CodeGym MonCity';
// Act (2)
buttonElement.triggerEventHandler('click', null);
fixture.detectChanges();
// Assert (3)
const actual = pElement.nativeElement.innerText;
expect(actual).toEqual(expected);
});
Giải thích mã test case trên:
- Arrange (1) là khu vực chứa mã chuẩn bị cho dự án. Bao gồm: ánh xạ đến hai thẻvà trên template thông qua hàm
querythuộcDebugElement, kết hợpBy.css. - Act (2) là nơi chứa mã thực hiện thao tác click vào button. Với phương thức
triggerEventHandler, chúng ta có thể kích hoạt một sự kiện trên template. Trong test case, Angular không tự động phát hiện các thay đổi. Vì vậy cần gọi hàmdetectChangestừ fixture để yêu cầu Angular chờ đến khi template được cập nhật. - Assert(3) làm hai nhiệm vụ sau:
- Truy cập nội dung cập nhật trên template nhờ sử dụng thuộc tính
.nativeElement.innerText, giá giá trị vào biến actual. - So sánh với giá trị mong đợi (biến expected) thông qua hàm
expect.
- Truy cập nội dung cập nhật trên template nhờ sử dụng thuộc tính
Unit test cho service
Giả sử, ứng dụng của chúng ta cần service phục vụ xử lý văn bản.
Bước 1: Tạo mới service
ng g s text-transform
Cấu trúc thư mục của service text-transform được tạo như sau:
src/
-- app/
-- -- text-transform.service.spec.ts
-- -- text-transform.service.ts
File text-transform.service.spec.ts là nơi chứa mã unit test của service TextTransform.
Bước 2: Bổ sung mã vào text-transform.service.ts
removeSpaces(text: string) {
return text.replace(/\s/g, '');
}
Phương thức removeSpaces này có nhiệm vụ xoá tất cả khoảng trắng trong chuỗi đầu vào.
Bước 3: Bổ sung mã test case vào text-transform.service.spec.ts
it('should remove all space characters', () => {
// Arrange
const service: TextTransformService = TestBed.get(TextTransformService); // (1)
const text = 'Code Gym Moncity';
const expected = 'CodeGymMoncity';
// Act
const actual = service.removeSpaces(text); // (2)
// Assert
expect(actual).toEqual(expected); // (3)
});
Ở đoạn mã trên, chúng ta sử dụng TestBed.get để lấy đối tượng service được tạo ra từ testing module. (1)
Sau khi thực thi phương thức removeSpaces (2), chúng ta kiểm tra kết quả trả về với giá trị mong đợi qua dòng lệnh expect(actual).toEqual(expected); (3)
Unit test cho component có service phụ thuộc
Với hai ví dụ unit test cho component và service ở trên, chúng ta đã có component và service. Nếu component muốn sử dụng service TextTransform để để chuyển xoá khoảng trắng trước khi hiển thị thì chúng ta phải tiêm (inject) service vào component qua constructor như sau:
...
export class CodegymComponent {
..
constructor(private textTransform: TextTransformService) {}
...
}
Ở phía test case, chúng ta bổ sung metadata providers cho phương thức createTestingModule. Đây là nơi khai báo các phụ thuộc cho module testing.
beforeEach(async(() => {
TestBed.configureTestingModule({
declarations: [ CodegymComponent ],
providers: [TextTransformService]
})
.compileComponents();
}));
Unit test cho service sử dụng HttpClient
Với tình huống cần test các service có sử dụng giao thức HTTP để giao tiếp với API Backend, Angular cung cấp HttpTestingClientModule và công cụ giả lập HTTP bằng HttpTestingController.
Ví dụ, chúng ta xây dựng tính năng hiển thị các thông tin Github của account codegym-vn. Như vậy sẽ cần service gọi API của Github để lấy các thông tin này.
Bước 1: Tạo mới service
ng g s github-api
Cấu trúc thư mục của service text-transform được tạo như sau:
src/
-- app/
-- -- github-api.service.spec.ts
-- -- github-api.service.ts
File github-api.service.spec.ts là nơi chứa mã unit test của service GithubApi.
Bước 2: Bổ sung mã vào app.module.ts và github-api.service.ts
Vì chúng ta cần tạo các request HTTP, nên ứng dụng Angular được import module HttpClientModule:
...
import {HttpClientModule} from '@angular/common/http';
@NgModule({
...
imports: [
...
HttpClientModule
],
...
})
export class AppModule { }
Tiếp tục bổ sung mã vào file github-api.service.ts:
import { Injectable } from '@angular/core';
import { HttpClient } from '@angular/common/http';
@Injectable({
providedIn: 'root'
})
export class GithubApiService {
apiUrl = 'https://api.github.com/users/codegym-vn';
constructor(private httpClient: HttpClient) { }
fetchUser() {
return this.httpClient.get(this.apiUrl);
}
}
Phương thức fetchUser có nhiệm vụ lấy thông tin của codegym-vn từ API của Github qua đường link https://api.github.com/users/codegym-vn.
Bước 3: Bổ sung mã test case vào github-api.service.spec.ts
import { TestBed } from '@angular/core/testing';
import { GithubApiService } from './github-api.service';
import { HttpClientTestingModule, HttpTestingController } from '@angular/common/http/testing';
fdescribe('GithubApiService', () => {
let httpMock: HttpTestingController; // (1)
beforeEach(() => {
TestBed.configureTestingModule({
imports: [HttpClientTestingModule]
});
httpMock = TestBed.get(HttpTestingController);
});
it('should fetch user from Github API', () => {
const service: GithubApiService = TestBed.get(GithubApiService);
// (2)
service.fetchUser().subscribe( res => {
expect(res['login']).toEqual('codegym-vn'); // (3)
});
const req = httpMock.expectOne(service.apiUrl); // (4)
expect(req.request.method).toBe('GET');
httpMock.verify(); // (5)
});
});
Ở đoạn mã trên, chúng ta sử dụng HttpTestingController để xác minh các HTTP request. (1)
Sau khi thực thi phương thức fetchUser() (2), chúng ta kiểm tra kết quả API trả về với giá trị mong đợi qua mã lệnh expect(res['login']).toEqual('codegym-vn'); (3)
Đồng thời, chúng ta có thể kiểm chứng service đã tạo một HTTP request với method ‘GET’ tới đường link được lưu trong thuộc tính apiUrl . (4)
Cuối cùng, httpMock.verify() (5) giúp xác minh rằng không còn request nào được tạo ra sau khi thực thi các đoạn mã mà chưa kiểm chứng.
Mô phỏng service khi test component
Khi component phụ thuộc vào một service, và service này lại phụ thuộc vào một thành phần bên ngoài như API hoặc dịch vụ bên thứ ba,… chúng ta có thể giả lập các service này bằng cách tạo đối tượng mô phỏng.
Tiếp tục từ ví dụ ở mục Unit test cho service sử dụng HttpClient trên, chúng ta tạo component hiển thị các thông tin lấy từ GitHub API qua GithubApiService .
Bước 1: Tạo mới một component có tên là Repo từ Angular/CLI với lệnh sau:
ng g c repo
Cấu trúc thư mục của component Repo được tạo như sau:
src/
-- app/
-- -- repo/
-- -- -- repo.component.css
-- -- -- repo.component.html
-- -- -- repo.component.spec.ts
-- -- -- repo.component.ts
File repo.component.spec.ts là nơi chứa mã unit test của component Repo. Chúng ta sẽ bổ sung mã test case vào đây sau khi bổ sung mã cho template và component.
Bước 2: Sửa nội dung component repo.component.ts
...
export class RepoComponent {
user: any;
constructor(private githubApiService: GithubApiService) { }
fetchGithubUser() {
this.githubApiService.fetchUser().subscribe( res => {
this.user = res;
});
}
}
Sửa nội dung file template repo.component.html:
<p *ngIf="user">{{ user.login }}</p>
<button (click)="fetchGithubUser()">Fetch Github User</button>
Ở component này, khi người dùng click vào button Fetch Github User thì giá trị user thay đổi, và chuỗi trong thẻ
trên template sẽ được cập nhật lại.
Bước 3: Bổ sung test case
Để kiểm tra template được cập nhật như mong đợi sau khi click button, file repo.component.spec.ts sẽ được bổ sung như sau:
...
fdescribe('RepoComponent', () => {
let component: RepoComponent;
let fixture: ComponentFixture<RepoComponent>;
// (1)
const mockGithubApiService = {
fetchUser: () => of({ login: 'codegym-vn' }) // (2)
};
beforeEach(async(() => {
TestBed.configureTestingModule({
declarations: [ RepoComponent ],
// (3)
providers: [{
provide: GithubApiService,
useValue: mockGithubApiService
}],
imports: [HttpClientTestingModule]
})
.compileComponents();
}));
...
it('should display GitHub repository name after click button', () => {
// Arrange
const debugElement = fixture.debugElement;
const expected = 'codegym-vn';
// Act
const buttonElement = debugElement.query(By.css('button'));
buttonElement.triggerEventHandler('click', null);
fixture.detectChanges();
// Assert
const pElement = debugElement.query(By.css('p'));
const actual = pElement.nativeElement.innerText;
expect(actual).toEqual(expected);
});
});
Giải thích mã test case trên:
- Khởi tạo một đối tượng mô phỏng cho
GithubApiServicecó tên làmockGithubApiService. - Component chỉ phụ thuộc vào hàm
fetchUsercủa service thật, nên chúng ta khai báo hàmfetchUsertrả về giá trị là một đối tượng cố định. Hàmof(thuộc gói ‘rxjs’) sẽ trả về mộtObservable(giống kết quả được trả về từHttpClient). - providers (3) là khu vực khai báo các service phụ thuộc. Chúng ta sử dụng
useValueđể tiêm vào đối tượng mô phỏng được khởi tạo ở dòng (1).
Chặng đường tiếp theo
Cảm ơn bạn đã đồng hành cùng bài viết đến đây. Hy vọng những tình huống viết test ở trên sẽ phù hợp với quá trình triển khai dự án Angular trên thực tế của bạn.
Tiếp theo, để tăng thêm hiểu biết về testing trong Angular/JavaScript, tác giả bài viết gợi ý một số tài nguyên dưới đây:
- Mục Testing trên trang tài liệu chính thức của Angular – https://angular.io/guide/testing
- Trang chủ Jasmine – https://jasmine.github.io/
- Các bài hướng dẫn Unit Testing cho Angular trên CodeCraft.tv – https://codecraft.tv/courses/angular/unit-testing/overview/
- Khoá học có trả phí trên PluralSight hoặc LinkedIn Learning:




0 Lời bình